1. Qu'est ce qu'une politique documentaire ?
(Ci-dessous sont citées des notions théoriques avec indication des sources)
Une politique documentaire regroupe 3 ensembles distincts et complémentaires :
- Une politique d’acquisition (sélection des achats, dons, legs)
- Une politique de conservation (gestion de la collection existante)
- Une politique d’accessibilité (médiation, services, animation de la collection)
L’activité documentaire se décline donc en trois fonctions :
- La sélection : choix intellectuels, repérage des éléments susceptibles de rentrer dans la collection.
- L’achat : choix économiques, acquisition effective des documents selon un cadre administratif prédéterminé.
- La gestion documentaire : traitement des documents et mise en circulation ou accessibilité selon des choix stratégiques de l’établissement.
Schématiquement dit, la politique d’acquisition s’occupe seulement d’énoncer les critères permettant à une bibliothèque d’approuver ou de refuser l’achat de tel ou tel document. La politique documentaire a une ambition plus large puisqu’elle décrit pour quel public, dans quel cadre, de quelle manière les collections doivent être gérées (notamment eu égard au désherbage, à la gestion des exemplaires multiples, l’attitude à avoir devant les dons, devant les impératifs de conservations du matériel). Il existe également des chartes, qui sont forcément des documents plus concis et qui ont une vocation à être communiquée au plus large public possible.
En somme, une politique documentaire peut rassembler les éléments d’informations suivants :
- Principes d'acquisition
- Outils, critères de choix (y compris suggestions des utilisateurs) et critères d'exclusion de documents
- Sections (adultes/enfants), type de collections.
- Modalités d'acquisition (marché publics, fournisseurs)
- Vie (Gestion) des collections : désherbage, exemplaires multiples, mode de conservation des documents, dons, environnement documentaire (ce qui renvoie ici à la « concurrence », à l’existence d’autres bibliothèques ou centres de documentation similaires).
Sources :
- http://atqcpb.blogspot.com/2009/01/charte-des-collections.html (consulté le 30.10.2018)
- http://bbf.enssib.fr/consulter/bbf-2006-01-0005-001 (consulté le 30.11.2018)
2. Pourquoi un tel document ? Quelle est son utilité ?
Il s’agit d’un document indispensable :
- Qui est un élément de cohérence pour une vision commune entre le Conseil de fondation du CIDOC et ses collaborateurs.
- Qui donne une ligne directrice aux bibliothécaires.
- Qui protège le CIDOC en cas de conflit concernant une/plusieurs acquisitions particulières.
- Qui doit pouvoir être une aide pour trancher dans les cas litigieux.
Les citations extraites ci-dessous sont autant de balises montrant clairement dans quel esprit une politique documentaire et d’acquisition doit être rédigée :
Citation I : « Or, déterminer une politique documentaire, ce n’est pas d’abord mettre en jeu un savoir faire, une technique. C’est réfléchir aux finalités de la bibliothèque, au projet culturel qu’elle implique, aux publics que l’on vise et à ce que l’on se propose de leur apporter sur tous les plans. »
http://media.enseignementsup-recherche.gouv.fr/file/37/6/20376.pdf (consulté le 30.11.2018)
Citation II : « L'utilité de cette charte ? Elle me paraît indispensable, en particulier dans de petites structures où les choix, en raison des contraintes budgétaires, sont d'autant plus significatifs et importants. Cette charte doit être à la disposition des usagers (à la bibliothèque, sur le site Internet) et on peut y faire référence, lors notamment des réponses aux suggestions. Elle peut être utile aussi sans doute à l'équipe elle même, dans les débats qu'elle peut avoir en interne sur certains achats. Il me semble aussi important qu'elle soit révisée régulièrement, en tout cas remise en question ; certaines chartes consultées précisent leur durée de validité (3 ans ici, 6 ans ailleurs). »
http://atqcpb.blogspot.com/2009/01/charte-des-collections.html (consulté le 30.11.2018)
Citation III : « Mieux vaut prévenir que guérir : affirmer une politique d’acquisition n’est pas un acte circonstanciel, mais participe d’une exigence de professionnalisation. Sans perdre leur subjectivité, les bibliothécaires doivent démontrer que les achats qu’ils effectuent sont issus d’une réflexion collective qui ne se limite pas à leur conviction personnelle ou à la pression des utilisateurs ; leurs sélections ne sont pas un acte de censure (décision délibérée d’écarter des documents) mais un choix (décision positive d’inclure dans les collections des documents en conciliant qualité, diversité, adéquation aux besoins des publics et cohérence des fonds). Ces choix ne sont pas intuitifs, et relèvent de règles de bibliothéconomie, constituées et à construire dans tous les types de bibliothèques ; en outre, ils sont étroitement liés aux priorités de la collectivité d’exercice de la bibliothèque, dans le respect de ses missions de service public. Ils sont appelés à être validés par les tutelles de cette bibliothèque. »
http://www.abf.asso.fr/pages/interieur-contenu.php?categorieTOP=4&categorie=44&id_contenu=49 (consulté le 30.11.2018)
Ce dernier article fournit en outre 10 recommandations pour l'établissement d'une bonne politique d'acquisition. Celles-ci peuvent être synthétisées dans les points ci-dessous :
- Disposer d'un responsable de la politique documentaire.
- Acquérir n'est pas un acte solitaire : la politique d'acquisition doit pouvoir faire l'objet de débat/discussion à l'interne.
- Être régulièrement attentif à l'évolution du public (composition, demandes, attentes formulées ou implicites) – et être en contact avec lui.
- Évaluer les collections existantes.
- Établir des indicateurs de gestion des acquisitions et du budget (coûts moyen par document, par support et par catégorie).
- Formaliser les procédures de désherbage.
- Penser réseaux : la politique d'acquisition gagnera beaucoup en pertinence si elle tient compte de son environnement documentaire (en bref, si d'autres institutions analogues possèdent les mêmes documents ou non).
- Choisir sans (forcément) subir (i.e. Par rapport aux modes qui peuvent sévir dans les maisons d'édition).
- Développer les compétences des bibliothécaires en matière d'acquisition (i.e. Meilleure connaissance des disciplines dans lesquelles ils sont amenés à travailler).
- Et finalement...produire un document de politique générale!
La politique documentaire et d’acquisition qui a été réalisée dans les pages suivantes a été élaborée par le chef de service du CIDOC, en totale concertation avec les collaborateurs du CIDOC, en date du 09.07.2012. Elle a ensuite été relue et amendée lors de trois séances de relecture en novembre 2018. La version révisée a été validée par les collaborateurs le 10.12.2018.
Le Conseil de fondation l'a initialement validée en date du 26.02.2013. La version révisée a été approuvée le 10.12.2019.
Cette politique documentaire est valable pour les cinq prochaines années. Elle devra être réactualisée dès le 01.01.2026.
3. Principes régissant la politique documentaire du CIDOC
3.1. Mission générale du CIDOC
3.2. Identification des besoins du public bénéficiant des services du CIDOC
3.3. Forme documentaire de l’offre du CIDOC
3.4. Inventaire des fonds du CIDOC
3.5. Règles de désherbage au CIDOC
3.6. Magasins et locaux d’appoint
3.1. Mission générale du CIDOC
Préambule : Il convient de rappeler la teneur du mandant général confié au CIDOC par les deux Églises (l’EGLISE EVANGELIQUE REFORMEE DU CANTON DE VAUD et l’EGLISE CATHOLIQUE DANS LE CANTON DE VAUD), entré en vigueur le 1er septembre 2000 et qui s’articule comme suit :
Mise à disposition de documentation chrétienne et plus largement religieuse, sous divers supports et sous diverses formes, auprès des personnes et groupes engagés dans des services d’églises ou des actions concrètes sur le terrain (prêtres, pasteurs, diacres, catéchistes, catéchètes d’enfants ou d’adolescents, formateurs, aumôniers, visiteurs, conseillers de paroisses, animateurs de groupes d’adultes ou de jeunes, parents, toute personne intéressée).
En bref, les quatre éléments suivants doivent être retenus :
- Le CIDOC est un centre rassemblant en priorité de la documentation chrétienne, mais qui peut également élargir son rayon d’action au niveau de l’ensemble des religions, mais en gardant une très forte spécificité chrétienne.
- Le CIDOC constitue librement sa collection documentaire indépendamment du support matériel : La collection documentaire peut donc se constituer de livres, de DVD, de cartes, de plans, de documents électroniques, de périodiques, de matériel catéchétique et de tout autre support utile.
- L’énumération se termine par l’expression « toute personne intéressée ». Cela implique que le public potentiellement intéressé par les services offerts par le CIDOC n’est pas exclu par une (non-)appartenance ecclésiale. Le CIDOC accorde donc, en principe, ses services à toute personne qui le désire.
- Le CIDOC n’a pas de mission de conservation des documents, pas de mission patrimoniale, pas de vocation à être la « mémoire » des activités des deux Eglises. Ceux qui sont dépassés, trop usés ou ne correspondant pas à la politique d’acquisition peuvent être éliminés sans autre.
3.2. Axes de la collection du CIDOC
Observation préliminaire : Le CIDOC doit identifier quels sont les axes qui permettront au public de mieux accomplir ses tâches dans le cadre qui est assigné par les deux Églises. Il tient compte également des demandes du public, mais reste libre d’y donner suite ou non.
Deux axes définissent fondamentalement le soutien des besoins du public par le CIDOC :
- Axe catéchétique. Les documents proposés par le CIDOC soutiennent l’activité catéchétique des acteurs des Églises catholique et protestante du canton de Vaud. Ce soutien se traduit par l’acquisition et la mise à disposition des documents suivants :
- Documents de réflexion pédagogiques et théologiques sur la catéchèse
- Documents permettant la transmission de la foi au public de la catéchèse (catéchètes, catéchisés, dans un sens très large), divisé en 6 sections :
- Éveil à la foi (0-6 ans)
- Enfance (6-12)
- Adolescence (12-18)
- Jeunes (18-25)
- Adultes (25->)
- Catéchèse spécialisée (personnes en situation de handicap, notamment)
- Catéchèse intergénérationnelle
- Outils pour des animations en groupe (objets, jeux).
- Axe documentaire. Outre la dimension pratique des documents catéchétique, le CIDOC est également un lieu-ressource pour le développement des connaissances théologiques. Les grandes sections documentaires sont les suivantes :
- Sciences bibliques (Ancien et Nouveau Testament)
- Théologie (Systématique, Pastorale, Liturgie, Éthique/Morale, Spiritualité)
- Église (Histoire, Ecclésiologie)
- Sciences humaines dans les domaines étroitement associés (Art, Philosophie, Sociologie, Psychologie)
3.3. Forme documentaire de l’offre du CIDOC
Le CIDOC propose actuellement les supports matériels suivants :
i. Livres
ii. Cassettes audios
iii. CD
iv. VHS
v. DVD
vi. CD-ROM
vii. Diapositives
viii. Revues
ix. Dossiers documentaires
x. Jeux
xi. BAI (bourse aux idées – documents créés par des usagers du CIDOC)
xii. Photolangages / Flannelographes / Kamishibaïs / Story Bags /
xiii. Posters
xiv. Fichiers numériques
xv. Objets en trois dimensions
Cependant certains de ces supports sont en perte de vitesse (obsolescence) et ne peuvent plus faire l’objet d’acquisitions, même s’ils sont en même temps encore usités par une partie décroissante du public. Sont mis en gras les supports qui font en principe l’objet d’une politique d’acquisition courante.
Remarque : Une procédure spécifique existe pour le classement des éléments documentaires entièrement numériques (au format DOCX, PDF, PPT, WAV, AVI, JPG, et ainsi de suite). Ils sont localisés dans des dossiers ad hoc sur le Poste 1 (Accueil).
3.4. Inventaire des fonds du CIDOC
Un inventaire, recensant l’ensemble des documents qui sont catalogués dans le logiciel propre au CIDOC, et permettant spécialement de repérer ainsi les documents manquants, doit être effectué tous les 3 ans au moins.
Le premier inventaire connu, après la création du CIDOC en 2000, a été effectué en octobre 2009. Deux autres inventaires ont été réalisés avec succès en 2012, puis en 2015.
La période des travaux et le déménagement du CIDOC en 2017-2018 ont décalé la date du prochain inventaire qui a finalement eu lieu en 2019.
3.5. Règles de désherbage au CIDOC
Critères ayant valeur pour le désherbage de la collection documentaire :
- Document au contenu
- Non pertinent dans le contexte du CIDOC
- Problématique (p. ex. : courant théologique non agrégé par les tutelles du CIDOC)
- Document jamais emprunté
- Document en mauvais état et irréparable(couverture abîmée, une ou plusieurs pages portant une déchirure, présence d’annotations et de gribouillages)
- Document présentant des caractères évidents d’obsolescence (piètre qualité graphique, utilisation difficile voire impossible dans le contexte actuel des Eglises)
- Contenu informatif non irremplaçable
Contre-indication pour le désherbage :
- Tous les documents ayant un caractère irremplaçable :
- Document traitant d’un sujet catéchétique/théologique non abordé dans d’autres documents de la collection du CIDOC.
- Document traitant d’un sujet catéchétique/théologique introuvable sous une forme plus récente.
Tout document candidat à l’élimination doit d’abord être validé par le chef de service.
3.6. Magasins et locaux d’appoint
Le CIDOC déplace des documents en magasin dans les situations suivantes :
- Des documents retirés du libre-accès ont encore un intérêt résiduel.
- Des exemplaires multiples d’un même document existent au CIDOC
- Pour des raisons de sécurité (intégrité, maintien du bon état du document, protéger le document contre des risques de perte ou de sa détérioration complète)
Les magasins sont positionnés dans la partie est des locaux du CIDOC (espace des bureaux des collaborateurs et donc inaccessible au public).
4. Principes généraux de la politique d'acquisition du CIDOC
Dans cette section sont mises en évidence les grandes lignes qui doivent faire l’objet d’une politique documentaire. Quelques exemples sont mis en exergue, afin de proposer une jurisprudence en vue des acquisitions futures.
4.1. Concernant le document lui-même
4.2. Concernant le contenu du document
4.3. Concernant le processus d’acquisition
4.4. Concernant les documents non retenus
4.5. Retrait d’un document de la collection ou exclusion du prêt
4.6. Existence d'un enfer
4.7. Partenaires commerciaux du CIDOC
4.1. Concernant le document lui-même
- Support : Le CIDOC n’exclut aucun support de sa politique d’acquisition. Cependant il choisit ceux qui sont les plus accessibles pour son public.
Exemple : Le DVD est aujourd’hui beaucoup plus courant que la VHS (support obsolète). - Langues : Le CIDOC propose en principe des documents uniquement en français. Cependant des dérogations peuvent être faites si l’intérêt du document est prépondérant, et si le message demeure compréhensible pour des personnes francophones. Le CIDOC met également à disposition les textes bibliques dans leur langue d’origine ou dans d’autres langues.
Exemple : Bible en malgache, fruit d’un don au CIDOC. Films d’animations muets produits par Medienladen en Suisse alémanique. - Exemplaires : Le CIDOC peut acquérir plusieurs (deux ou plus) exemplaires d’un document lorsqu’il prévoit que la demande pour ce document sera simultanée et forte ou lorsque les conséquences de la perte ou de l’absence d’un document seraient trop importantes. Si ces deux critères ne sont pas remplis, un seul exemplaire sera acheté.
Exemple : Série de courts-métrages sur Noël - Rééditions : Le CIDOC achète uniquement les rééditions d’un même document si la valeur ajoutée de la réédition semble suffisamment importante.
Exemple : Introduction au Nouveau Testament (la 4e édition annonce des modifications importantes par rapport aux éditions précédentes) - État physique : Le CIDOC n’a pas de mission de conservation. Cependant il privilégie les documents qui supportent la manipulation d’un grand nombre d’usagers
Exemple : Livre en grand format plutôt qu’un livre de poche.
4.2. Concernant le contenu du document
- Orientation confessionnelle : Le CIDOC fournit de la documentation aussi bien catholique que protestante ; le fonds doit donc correspondre à la mission qui lui est assignée. Outre les documents œcuméniques, les spécificités propres à chaque théologie doivent pouvoir être respectées et être visible dans le choix des acquisitions du CIDOC.
Exemple : Le CIDOC possède des documents sur le baptême et l’eucharistie/sainte cène qui sont clairement marqués par la théologie catholique ou protestante. - Orientation théologique : Le CIDOC a la possibilité d’acquérir des documents présentant des points de vue minoritaires ou qui ne correspondent pas aux lignes théologiques de l’Église catholique du canton de Vaud ou de l’EERV. Cela signifie par exemple que le CIDOC a toute latitude pour acquérir des ouvrages provenant de milieux évangéliques libres, s’il le juge utile, ou au contraire des documents fortement critiques à l’égard de la religion. La seule limite que le CIDOC doit pouvoir se poser, c’est qu’il ne devrait pas privilégier l’acquisition systématique de tels documents au détriment de ceux qui font l’objet d’une acquisition normale (documents agréés par l’une ou l’autre Église).
Exemple : Ouvrages sur la théologie de la libération ; un roman comme celui du Da Vinci Code, ou des ouvrages polémiques comme « Croire en un Dieu qui n’existe pas » de Klaas Hendrikse. Le point commun de ces ouvrages, c’est qu’ils ont connu un certain retentissement médiatique. Dans ce cadre-là, il est évident que ce type de document présente un intérêt pour le public du CIDOC qui est amené à débattre sur ces thèmes et à se positionner. Le CIDOC a donc l’ambition de leur offrir la possibilité de consulter les documents qui font l’objet de débats.
4.3. Concernant le processus d’acquisition
Le chef de service est responsable de la politique d’acquisition. Il sélectionne, valide ou invalide les propositions effectuées par les autres collaborateurs.
- Qui ? Chacun des collaborateurs en charge d’un secteur spécifique est tenu de suivre avec une attention particulière la production du secteur dont il est responsable, et de soumettre ses propositions au chef de service sur une base hebdomadaire. En outre, le collaborateur peut émettre des propositions concernant d’autres catégories de document, le cas échéant.
- Sources ? Les acquisitions sont effectuées en consultant les types de sources suivantes :
- Consultation du catalogue papier distribué par les maisons d’éditions généralistes ainsi que celles spécialisées dans le domaine religieux et spécifiquement chrétien.
- Consultation des revues spécialisées auxquelles est abonné le CIDOC.
- Newsletter ou flux RSS des nouveautés qui sont proposées sur les sites des maisons d’éditions ainsi qu’au travers des sites et blogs clairement identifiés comme étant chrétiens (protestants / catholiques).
- Demandes et/ou suggestion des utilisateurs émises par courriel ou oralement à l’accueil du CIDOC.
Le but est de tirer parti des avantages que confère une petite taille d’un centre de documentation : réactivité, rapidité d’achat et de mise à disposition en libre-accès.
4.4. Concernant les documents non retenus
Ne sont en principe pas acquis par le CIDOC :
- Un document qui n’offre pas de caractère religieux et/ou qui n’offrent pas de réflexions autours de valeurs ou de conceptions du monde qui structurent les êtres humains (qu’elles soient spécifiquement chrétiennes ou laïques).
Exemple : Un dictionnaire de langue français-allemand, un livre de mécanique électronique automobile. - Un document trop complexe d’accès même pour un public intéressé par le fait religieux.
Exemple : Un document académique sur les recensions critiques des Hexaples d’Origène. - Un document qui relève uniquement du divertissement sans qu’un intérêt catéchétique ou religieux ne soit perceptible, ou qui est difficilement exploitable (n’a pas de visée pédagogique, catéchétique ou religieuse).
Exemple : « L’art français de la guerre », prix Goncourt 2012. - Un document dont le coût est trop élevé par rapport à l’intérêt qu’il peut générer, même s’il répond aux critères positifs pour être intégré dans la collection du CIDOC.
Exemple : Un film d’animation de 3’ mais coûtant plus d’une centaine de francs. - Les documents qui ont un contenu documentaire inexistant ou inexploitable dans le contexte du CIDOC.
Exemple : Un DVD de la retransmission d’une messe catholique à Paris.
En outre, sans les exclure systématiquement, les essais et autres documents apparentés sont acquis avec parcimonie en raison de leur nature même (souvent lié à l’actualité, proposant des réflexions éclectiques et abordant souvent de nombreux thèmes simultanément ; le document perdant ainsi souvent de la lisibilité et de l’intérêt à long terme).
4.5. Retrait d’un document de la collection ou exclusion du prêt
En principe, l’ensemble des documents acquis par le CIDOC est librement accessible au public. Cependant, des documents peuvent être retirés des collections ou exclus du prêt si :
- Il est manifeste que ces documents ne sont pas du tout compatibles avec la politique d’acquisition du CIDOC
- Il est établi que l’auteur du document a publié un contenu frauduleux et/ou contraire à la loi.
- Les documents enfreignent la LDA (loi fédérale sur le droit d’auteur).
Le chef de service a le pouvoir de décision concernant le retrait d’un document du libre-accès et de la suppression éventuelle de la notice qui y est liée. Tout document exclu du prêt pour les raisons citées ci-dessus doit être déposé dans le bureau du chef de service ou être éliminé.
Le chef de service doit informer le Conseil de fondation lorsqu’il retire un document en raison d’un des points a, b, c, mentionnés ci-dessus.
De manière exceptionnelle, certains livres ne peuvent pas être prêtés ou consultés sans autorisation spéciale (soit à cause de son contenu ou à cause de son auteur) et sont rangés à part, dans le bureau du chef de service. Lorsque le chef de service décide de placer un document dans cet « enfer », il doit en informer le Conseil de fondation.
4.7. Mise en valeur des nouveautés
Les nouvelles acquisitions sont mises en évidence sur le présentoir des nouveautés et sont signalées comme telles sur le catalogue informatisé du CIDOC. En principe, une nouveauté ne devrait pas rester en place plus de trois semaines. Passé ce délai, si le document n’est pas emprunté, il doit être intégré dans la collection du libre-accès. Les nouveautés sont également exposées sur le catalogue en ligne du CIDOC.
4.8. Partenaires commerciaux du CIDOC
Le CIDOC privilégie les fournisseurs suivants :
- Librairie Payot à Lausanne, pour les documents à large diffusion (notamment compte tenu du fait que les frais de port sont offerts par cette librairie et parce qu’un rabais de 5% est accordé).
- Librairie du Cep à Lausanne, pour les documents dont la diffusion est nettement plus restreinte (petites maisons d’éditions chrétiennes évangéliques, en général).
- Librairie Saint-Augustin à Saint-Maurice, en particulier pour l’ensemble des documents spécialisés dans le catéchisme ou plus largement d’origine catholique.
- Les maisons d’éditions protestantes comme Labor et Fides.
- La Croix-Bleue (qui a un rôle de diffuseur mais parfois également d’éditeur), notamment pour les maisons d’éditions Olivétan et Ouverture.
- Les achats de DVD et des autres documents multimédia s’effectuent par l’intermédiaire du SME (Service multimédia des Églises), qui offre la possibilité d'effectuer des achats groupés.
- Toujours concernant le matériel multimédia, il est également possible de recourir à un grand distributeur comme la FNAC de Lausanne, en cas d’urgence, ou à des services en ligne comme www.cede.ch ou au magasin spécialisé lausannois www.ekarloff.ch.
- Lorsque aucune des solutions ci-dessus n’est possible, et en cas d’urgence, le CIDOC peut commander des documents en ligne (en employant la carte de crédit du CIDOC, prévue à cet effet) sur des fournisseurs tels que www.amazon.fr ou www.priceminister.com. Cette solution peut également être choisie lorsque le taux de change est particulièrement favorable et offre des prix très avantageux entre le cours de l’Euro et du Franc suisse.
5. Accueil du public
5.1. Principes concernant la gestion des dons documentaires
5.2. Formulaire de réception d’un don remis au CIDOC
5.3. Principes concernant les propositions d’achat
5.4. Liste des demandes qui n’ont pas pu être satisfaites
Comme déjà mentionné dans le point 3.1 c) du présent document, le CIDOC est ouvert à toute personne intéressée par sa documentation.
Le bon accueil du public au CIDOC revêt une grande importance et est régi par le principe général suivant : le personnel du CIDOC accueille chacun et s’efforce de répondre dans les meilleurs délais aux besoins documentaires du public pour autant qu’ils soient conformes au cadre de la politique documentaire du CIDOC. Le document intitulé Charte de travail des collaborateurs du CIDOC précise et complète le cadre dans lequel l’accueil du public prend place. En outre, le CIDOC accepte de recevoir des dons documentaires ainsi que des suggestions documentaires d’achats et est ainsi à l’écoute de ses usagers. Ces éléments sont précisés ci-après :
Le CIDOC accepte habituellement les dons de livres (et/ou d’autres types de document), pour autant que leur contenu documentaire soit spécifiquement lié à la théologie et/ou à la catéchèse. En principe, chaque don devrait pouvoir être documenté, à l’aide d’un formulaire, annexé ci-dessous.
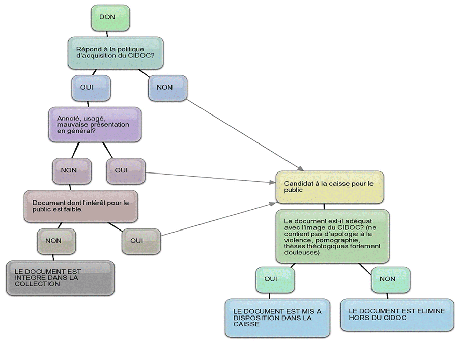
Le CIDOC intègre des dons dans sa collection s’ils correspondent à sa politique documentaire. Les documents provenant d’un don seront triés puis écartés selon les critères suivants :
- Document ne répondant clairement pas à la politique d’acquisition du CIDOC (voir les principes énoncés ci-dessus).
Exemple : Un livre sur les oiseaux en Suisse. - Document trop usagé pour être intégré dans la collection.
Exemple : livre dont la couverture fortement écornée, avec des annotations à l’intérieur du document, et dont les pages commencent à se détacher ; et qui a une mauvaise présentation générale. - Document trop ancien (selon la date de production) et/ou document dont il est prévisible que l’intérêt du public sera trop faible.
Exemple : La Théologie de l’Ancien Testament de Gerhard von Rad ; livre non encore coupé, datant des années 1960.
Cependant, si un document présente un intérêt particulier, il pourra être intégré dans la collection même s’il répond aux critères de rejet b. et c. énumérés ci-dessus.
Exemple : Mélanges sur le thème du pardon à travers l’histoire.
Lorsqu’un don est écarté, il est proposé à titre gracieux dans une caisse prévue à cet effet, dans laquelle les utilisateurs peuvent se servir librement. La caisse sera renouvelée régulièrement (au moins une fois tous les deux mois). Il est nécessaire d’être attentif à la qualité des documents qui sont proposés au public : s’il s’agit de documents contraire à la morale publique (violence, pornographie), ou dont la provenance théologique est contestable (publications de sectes, de mouvements religieux agressifs, ou à caractère ésotérique), ils devront être éliminés directement, car leur présence peut dégrader l’image du CIDOC.
Pour plus de clarté concernant le processus de tri des dons de documents en faveur du CIDOC, on pourra se référer au schéma dans la page suivante :

5.2. Formulaire de réception d’un don remis au CIDOC
Le Centre pour l’information et la documentation chrétiennes (CIDOC) vous remercie pour vos dons.
Le CIDOC garde une entière liberté concernant la destination de chaque élément du don (intégration dans la collection, mise à disposition auprès du public, voire l’élimination), en fonction de sa politique documentaire.
- Cliquez sur ce lien pour accéder au formulaire de don...
5.3. Principes concernant les propositions d’achat
Le nombre de propositions d’achat est relativement important (une vingtaine de demandes par mois). Raison pour laquelle les principes suivant doivent être émis :
- Le document proposé à l’achat sera acquis s’il correspond à la politique documentaire du CIDOC.
- Le CIDOC est tenu à prendre rapidement une décision vis-à-vis de la suggestion (achat ou non-achat, dans les dix jours).
- C’est le chef de service qui valide/invalide les suggestions d’acquisition.
- En cas de non-acquisition, il est nécessaire de s’assurer de proposer une autre solution à l’utilisateur (qu’il puisse se procurer le document dans d’autres institutions, ou proposer le service de prêt interbibliothèques).

Aller au-delà de la lettre (car seul l’esprit vivifie)
5.4. Liste des demandes qui n’ont pas pu être satisfaites
| Document déjà empruntés | Document absents du CIDOC | Date de la demande | Titre du document | Nom de la personne intéressée par le document |

Message implicite :
Une bibliothèque dynamique et attirante doit se fonder sur une bonne politique documentaire !


